高速、高品質真空封口機
Emplex VGF系列連續帶真空和氣體沖洗封口機設置標準的食品,醫療,制藥和電子應用,需要最佳的新鮮度和保質期的高速袋裝。
VGF系列提供高質量,密封密封的所有防潮袋材料。根據應用情況,真空和氮氣沖洗系統可以去除高達99%的氧氣,并創建一個低水分包。它是食品、醫療、制藥、電子和其他需要增加防止分解保護的產品的理想解決方案。該氣體沖洗系統還可以用來創建一個類似緩沖的緩沖,以保護內容免受損害。
VGF-11是提供氮氣沖洗以去除空氣的基礎機型。該VGF-11模型包括一個真空循環后的氣體沖洗,以允許幾乎無氧真空密封的產品袋。其他選項包括氣動袋夾,雙噴嘴和真空驗證套件。
VGF系列是基于Emplex行業領先的MPS 7100和7500高速、重載密封件。VGF系列密封袋和袋的速度高達1000英寸(25.4米)每分鐘。密封可以調整以適應
不同的材料,確保每個袋可靠的密封完整性。VGF能夠以所需的生產速度密封厚度達12mil或最大6mil的袋子。
VGF系列可以配置為手動,半自動,或自動加載。可選的同步輸送機確保容易,一致的處理和產品定位袋進入和出口封口機。
VGF系列提供了真正的即插即用功能,可在任何生產環境中進行可靠、易于使用的操作。VGF系列是低維護的機器,易于接觸密封部分和模塊化組件,隨著生產需求的增加,簡單的可擴展性。

特點:
※ 用戶可選擇電氣,進料方向,密封方向,密封寬度,密封帶,壓力輥
※ 額外的真空/氣體沖洗選項包括氣動袋夾,雙噴嘴和真空驗證套件
※ 工業PC和5.7“彩色觸摸屏界面控制和顯示
※ 真空密封設置,眾多用戶可選擇的偏好和生產力管理工具
※ 5分鐘或更少的轉換密封帶
※ 冷卻方式延長密封帶的使用壽命
※ 清除Lexan防護罩,對密封部分進行安全監控
※ 一致的,強有力的真空密封保持您的產品新鮮和安全
※ 所有機器均通過ANSI/PMMIB-155.1-2016測試,并通過CE認證
※ 連續帶式密封件,性能最佳,密封性強,使用壽命長
※ 預防性維護提示
※ 所有部件均通過UL/CSA認證
可選項:
※ Plexpack設備附加組件是模塊化的,可以安裝在機器壽命的任何時候的袋封口機
※ 袋扣切割器
※ Exair修剪廢料清除系統
※ 噴墨打印機
※ 產品?架(標準或定制尺寸)
※ 重型或專用輸送機
※ 機器人操作系統
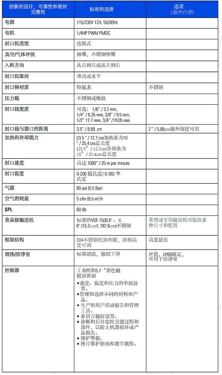
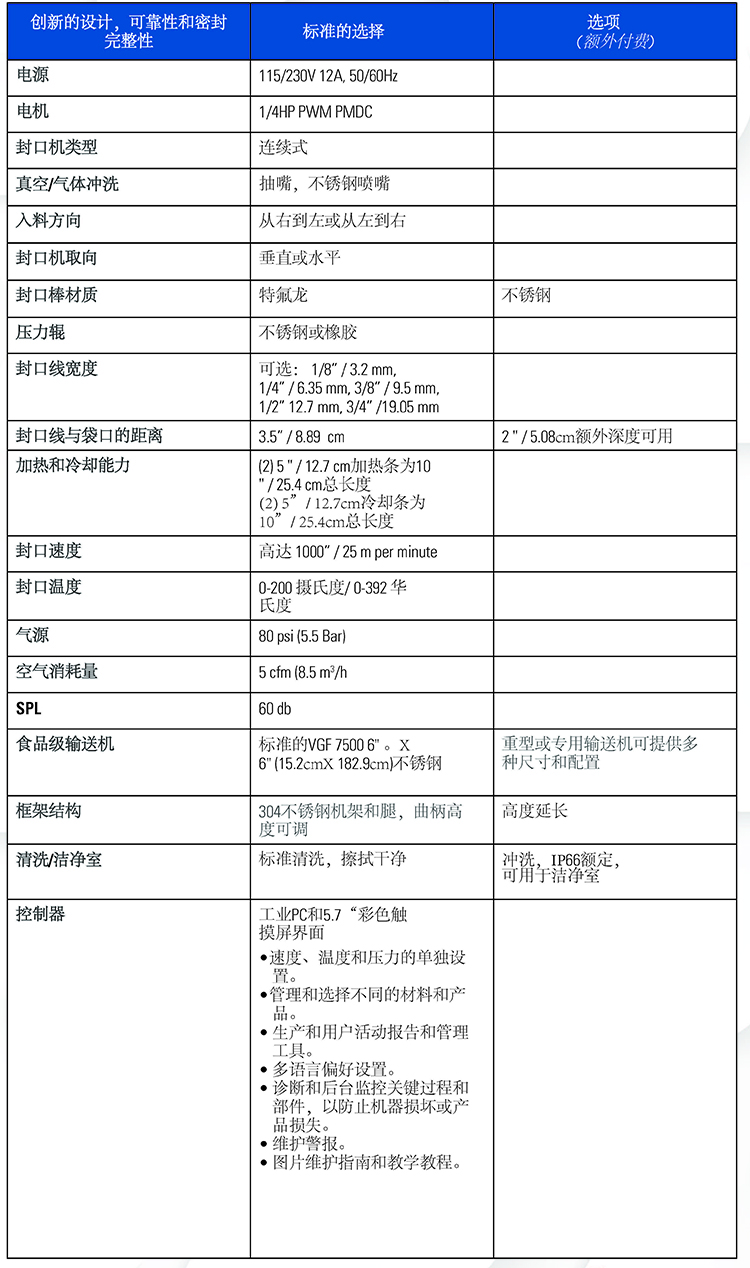
技術參數
